可行性研究的概念
可行性研究是指在調查的基礎上,通過市場分析、技術分析、財務分析和國民經濟分析,對各種投資項目的技術可行性與經濟合理性進行的綜合評價。可行性研究的基本任務,是對新建或改建項目的主要問題,從技術經濟角度進行全面的分析研究,并對其投產后的經濟效果進行預測,在既定的范圍內進行方案論證的選擇,以便最合理地利用資源,達到預定的社會效益和經濟效益。
可行性研究必須從系統總體出發,對國家政策、市場、技術、經濟、財務、商業以至環境保護、法律等多個方面進行分析和論證,以確定建設項目是否可行,為正確進行投資決策提供科學依據。項目的可行性研究是對多因素、多目標系統進行的不斷的分析研究、評價和決策的過程。它需要有各方面知識的專業人才通力合作才能完成。可行性研究不僅應用于建設項目,還可應用于科學技術和工業發展的各個階段和各個方面。
可行性研究的內容
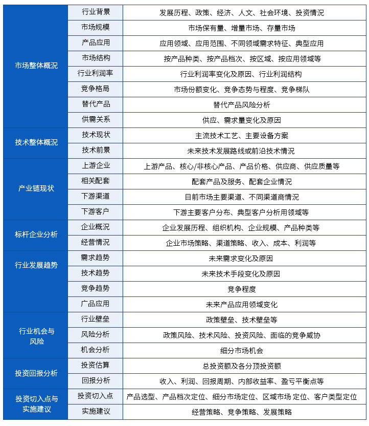
可行性研究的內容包括行業宏觀研究、微觀運營分析、未來趨勢研究、機會風險分析、投資可行建議和市場切入建議等六個方面。通過行業宏觀研究對市場整體情況進行宏觀梳理;通過微觀運營分析對產業鏈(上游、中游企業及配套方、下游)進行分析;通過未來趨勢研究判斷未來行業發展的趨勢;通過機會風險分析判定行業機會、壁壘、風險;投資可行分析從財務角度進行投資可行性、投資回報測算;市場切入建議是通過分析投資切入口,給出相關落地建議。
可行性研究內容細分表

可行性研究的程序
1、機會研究(又稱為立項建議)它是對投資的方向提出建議,企業及基層單位根據生產中發現的問題和市場中的機會,以充分利用自然資源為基礎,尋找最有利的投資機會。從企業來看,應根據資金實力的大小,現有技術能力,尋求新的效益較好的投資機會。
2、初步可行研究(又稱為立項審查)它是進行可行性研究的前期活動,是大體收集材料,對投資項目的前景粗略估價的過程。由初步可行性研究,決定是否繼續進行可行性研究。
3、可行性研究是在初步可行研究基礎上認為基本可行,而對項目各方面的詳細材料進行全面的搜集、掌握,依此對項目的技術和經濟諸方面進行綜合分析考察,并對項目建成后提供的生產能力、產品質量、成本、費用、價格及收益情況進行科學的預測,為決策提供確切的依據。
4、形成評價報告經可行性研究后,要將技術上可行和經濟上合理與否的情況形成結論,寫成報告,并對重點投資項目進行評定和決策。報告的具體內容包括資產投資項目的預測(就是預測投資項目需要增加那些固定資產,增加多少,何時增加等);提出投資概算,籌劃投資來源;擬定投資方案,測算投資效果。
5、投資方案的審核和決策投資效益指標計算出來后,就應對同一項目的不同投資方案的效益進行對比,擇優進行決策。
